-
[DE-Zoomcamp] week6/ Batch Pipeline - spark카테고리 없음 2026. 3. 2. 18:13
목차
- Apache Spark란?
- 왜 Spark를 사용하는가?
- Spark 아키텍처
- Transformation vs Action
- DataFrame & Spark SQL
- GroupBy 내부 작동 방식
1. Apache Spark란?
Apache Spark는 대규모 데이터를 분산 처리하기 위한 통합 분석 엔진입니다.
한 줄 요약: "여러 대의 컴퓨터를 하나의 컴퓨터처럼 사용하여 TB~PB 규모 데이터를 처리하는 엔진"핵심 특성
특성 설명 분산 처리 데이터를 여러 노드에 나눠서 병렬 처리 인메모리 중간 결과를 메모리에 보관 → 디스크 I/O 최소화 통합 엔진 배치, 스트리밍, ML, 그래프 처리를 하나의 API로 다국어 Python, Scala, Java, R, SQL 지원 Lazy Evaluation 실행 계획을 먼저 최적화한 뒤 한번에 실행 역사
2009 UC Berkeley AMPLab에서 시작 2010 오픈소스 공개 2014 Apache 최상위 프로젝트 2016 Spark 2.0 — DataFrame API, Catalyst Optimizer 2020 Spark 3.0 — Adaptive Query Execution 2023 Spark 3.5 — Spark Connect, 향상된 PySparkSpark 생태계

2. 왜 Spark를 사용하는가?
Pandas, Polars, Dask 등이 있는데 왜?
"단일 머신에서 처리할 수 있으면 Pandas/Polars로 충분하다. 그런데 데이터가 단일 머신 메모리를 초과하면?"도구별 위치 비교

상세 비교
항목 Pandas Polars Dask Spark 처리 규모 ~수 GB ~수십 GB ~수백 GB TB ~ PB 실행 환경 단일 머신 단일 머신 단일/분산 진정한 분산 언어 Python Python/Rust Python Python/Scala/Java/SQL 메모리 데이터 전체 로드 지연 실행 청크 단위 파티션 단위 분산 생태계 풍부 성장 중 중간 매우 풍부 클러스터 불가 불가 가능(제한적) 네이티브 SQL 지원 없음 있음(제한) DaskSQL Spark SQL (완전) 스트리밍 없음 없음 제한적 Structured Streaming ML scikit-learn 없음 dask-ml MLlib Spark가 지속적으로 쓰이는 5가지 이유
① 진정한 수평 확장 (Horizontal Scaling)
Pandas: 서버 1대 (메모리 64GB) → 64GB 이상 데이터 처리 불가 Spark: 서버 100대 (메모리 64GB × 100) = 6.4TB 필요하면 200대로 늘리면 됨단순히 노드를 추가하면 처리 능력이 선형으로 증가합니다.
② 클라우드 네이티브 통합
AWS: EMR (Elastic MapReduce) GCP: Dataproc Azure: HDInsight / Synapse Analytics → 클릭 몇 번으로 Spark 클러스터 생성/삭제 → 처리할 때만 클러스터 띄우고, 끝나면 삭제 → 비용 절약모든 주요 클라우드가 매니지드 Spark 서비스를 제공합니다.
③ 배치 + 스트리밍 통합
# 같은 API로 배치도, 스트리밍도 처리 # 배치 df = spark.read.parquet("s3://data/trips/") # 스트리밍 df = spark.readStream.format("kafka").load() # 변환 로직은 동일! result = df.groupBy("zone").count()④ 검증된 안정성과 생태계
10년 이상 프로덕션 검증 Fortune 500 기업 80% 이상 사용 커뮤니티: 2000+ contributor, 38000+ GitHub stars 연동: Delta Lake, Iceberg, Hudi, Kafka, Cassandra, ...⑤ SQL 사용자도 접근 가능
-- 데이터 엔지니어가 아니어도 SQL로 TB 데이터 분석 가능 SELECT zone_name, COUNT(*) as trips, AVG(duration) as avg_duration FROM trips JOIN zones ON trips.zone_id = zones.id GROUP BY zone_name ORDER BY trips DESC왜 연산이 빠를까?
핵심 1: 인메모리 처리
MapReduce (Hadoop): Read Disk → Process → Write Disk → Read Disk → Process → Write Disk ═══════════════════════════════════════════════════════════════════ 매 단계마다 디스크 I/O → 느림 Spark: Read Disk → Process (Memory) → Process (Memory) → Write Disk ═════════════════════════════════════════════════════════════ 중간 결과를 메모리에 유지 → 디스크 I/O 최소화 → MapReduce 대비 최대 100배 빠름 (Spark 공식 벤치마크)핵심 2: Catalyst Optimizer (쿼리 최적화)
사용자가 작성한 코드: df.filter(col("age") > 30).select("name", "age").filter(col("name") != "unknown") Catalyst가 최적화한 코드: 1. Predicate Pushdown: 필터를 데이터 읽기 단계로 밀어넣음 2. Filter 합치기: 두 filter를 하나로 병합 3. Column Pruning: 필요한 컬럼만 읽기 → 실제 실행: 파일에서 name, age만 읽되 age>30 AND name!="unknown"인 것만
핵심 3: Tungsten 엔진 (메모리 최적화)
일반 JVM 객체: 객체 헤더 (16B) + 필드 포인터 + 실제 데이터 → 오버헤드 큼 Tungsten: Off-heap 메모리에 바이너리 포맷으로 직접 저장 → GC 부담 감소, 캐시 히트율 향상, 메모리 효율 2~5배핵심 4: Adaptive Query Execution (AQE) — Spark 3.0+
기존: 실행 전에 통계 기반으로 계획 수립 → 실행 AQE: 실행 도중 실제 데이터 통계를 보고 계획 수정 예: Join 시 한쪽이 예상보다 작으면 Sort Merge Join → Broadcast Join으로 전환 예: 셔플 후 파티션이 너무 작으면 작은 파티션들을 자동으로 합침 (Coalesce)데이터 크기별 추천 도구

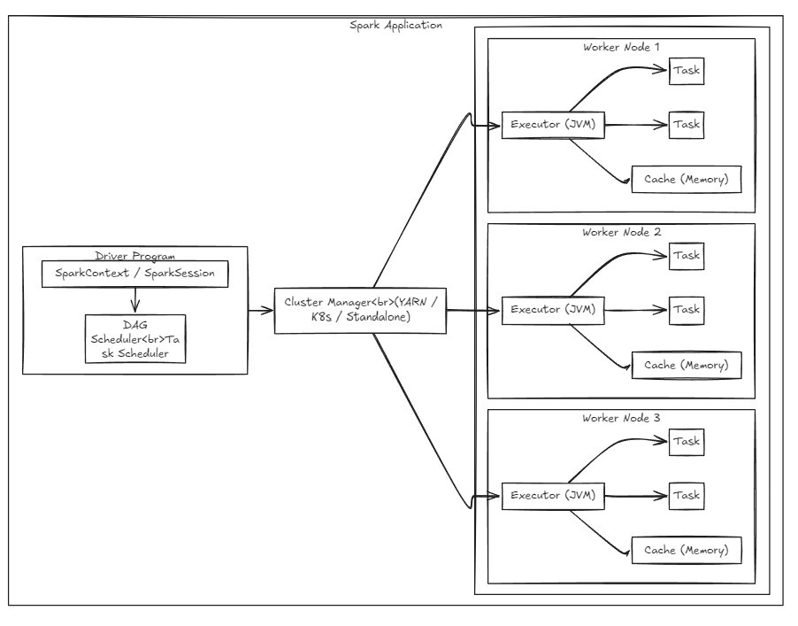
3. Spark 아키텍처
클러스터 구조

각 구성 요소
구성 요소 역할 비유 Driver 프로그램 진입점. DAG 생성, 태스크 분배, 결과 수집 지휘자 SparkSession Spark 기능 통합 진입점 (Spark 2.0+) 리모컨 Cluster Manager 리소스(CPU, 메모리) 할당. YARN, K8s, Standalone 인사팀 Worker Node 실제 계산을 수행하는 물리 머신 공장 Executor Worker 위에서 동작하는 JVM 프로세스 작업 라인 Task 하나의 파티션을 처리하는 최소 작업 단위 작업자 실행 흐름
① spark.read.parquet("...") # Driver: 논리 계획 생성 ② .filter(col("age") > 30) # Driver: 논리 계획에 추가 ③ .groupBy("dept").count() # Driver: 논리 계획에 추가 ④ .show() # Action! Catalyst 최적화 시작 │ ▼ ⑤ Catalyst Optimizer # 논리 → 물리 계획 변환 │ ▼ ⑥ DAG Scheduler # Stage 분할 (셔플 경계) │ ▼ ⑦ Task Scheduler # 각 Executor에 태스크 배정 │ ▼ ⑧ Executor에서 병렬 실행 # 결과 → Driver로 반환Job → Stage → Task 계층
Job (Action 하나 = Job 하나) │ ├─ Stage 0 (Shuffle 이전) │ ├─ Task 0 (Partition 0: read + filter) │ ├─ Task 1 (Partition 1: read + filter) │ └─ Task 2 (Partition 2: read + filter) │ │ ── Shuffle (데이터 재분배) ── │ └─ Stage 1 (Shuffle 이후) ├─ Task 0 (부서A 집계) ├─ Task 1 (부서B 집계) └─ Task 2 (부서C 집계)Stage 분할 기준: 셔플(데이터 재분배)이 필요한 시점에서 끊김
groupBy,join,repartition,distinct→ 새 Stage
Deploy Mode: Client vs Cluster
Client Mode (개발/테스트): Driver가 제출한 머신에서 실행 → 로그를 바로 볼 수 있음 [내 노트북] ← Driver 여기서 실행 │ ▼ [Cluster] ├─ Executor 1 ├─ Executor 2 └─ Executor 3 Cluster Mode (프로덕션): Driver가 클러스터 내부에서 실행 → 안정적, 제출 머신과 독립 [내 노트북] → spark-submit 제출 후 끊어도 OK │ ▼ [Cluster] ├─ Driver (클러스터 노드에서 실행) ├─ Executor 1 ├─ Executor 2 └─ Executor 3RDD vs DataFrame
RDD (Resilient Distributed Dataset)
# RDD 방식 (저수준) rdd = sc.textFile("data.csv") rdd = rdd.map(lambda line: line.split(",")) rdd = rdd.filter(lambda x: int(x[2]) > 30) rdd = rdd.map(lambda x: (x[3], 1)) rdd = rdd.reduceByKey(lambda a, b: a + b) rdd.collect()- Spark의 원래 데이터 추상화 (2011~)
- Java 객체로 저장 → GC 부담, 메모리 비효율
- 최적화 불가 — Spark가 내부 구조를 모름
DataFrame (구조화된 데이터)
# DataFrame 방식 (고수준) df = spark.read.option("header", "true").csv("data.csv") df = df.filter(col("age") > 30) result = df.groupBy("department").count() result.show()- 스키마가 있는 분산 테이블 (2015~, Spark 1.3)
- Catalyst Optimizer가 자동 최적화
- Tungsten 엔진으로 바이너리 메모리 관리
- SQL로도 동일하게 표현 가능
비교
항목 RDD DataFrame 추상화 수준 낮음 (람다 함수) 높음 (컬럼 연산) 스키마 없음 (비구조화) 있음 (구조화) 최적화 수동 (개발자 책임) Catalyst 자동 최적화 메모리 Java 객체 → 비효율 Tungsten 바이너리 → 효율 타입 안전 컴파일 타임 런타임 언어 성능 Scala >> Python Scala ≈ Python (같은 실행 계획) SQL 통합 불가 완벽 통합 요즘 RDD를 잘 안 쓰는 이유
이유 1: DataFrame이 더 빠름 ───────────────────────────────────── 같은 작업을 RDD vs DataFrame으로 하면 DataFrame이 2~10배 빠름 (Catalyst + Tungsten 덕분) 이유 2: Python에서 성능 차이 ───────────────────────────────────── RDD: Python 객체 → 직렬화 → JVM → 역직렬화 → Python (매 연산마다 Python ↔ JVM 왕복) DataFrame: JVM 내부에서 최적화된 코드로 실행 (Python은 실행 계획만 전달, 실제 연산은 JVM) → PySpark에서 RDD는 극도로 느림 이유 3: 코드 가독성 ───────────────────────────────────── # RDD (읽기 어려움) rdd.map(lambda x: (x[3], int(x[2]))) \ .reduceByKey(lambda a,b: a+b) # DataFrame (읽기 쉬움) df.groupBy("department").agg(F.sum("salary")) # SQL (누구나 읽을 수 있음) SELECT department, SUM(salary) FROM employees GROUP BY department 이유 4: API 통합 ───────────────────────────────────── DataFrame API = Spark SQL = Dataset API (Scala) 모두 같은 Catalyst Optimizer를 거침 → 어떤 API든 같은 실행 계획, 같은 성능 이유 5: 생태계 지원 ───────────────────────────────────── Delta Lake, Iceberg, Hudi → DataFrame 기반 MLlib → DataFrame 기반 (ML Pipeline) Structured Streaming → DataFrame 기반 새로운 기능은 모두 DataFrame/Dataset 위에 구축됨RDD를 아직 쓰는 경우:
- 비구조화 데이터 (바이너리 파일 등) 저수준 처리
- accumulator, broadcast 등 저수준 제어 필요
- 레거시 코드 유지보수
4. Transformation vs Action
Lazy Evaluation (지연 평가)
Spark의 가장 중요한 개념: "Transformation은 실행 계획만 쌓고, Action이 호출될 때 비로소 실행한다"# ① Transformation — 아무것도 실행되지 않음 (계획만 쌓임) df = spark.read.parquet("trips/") # 계획: 파일 읽기 df2 = df.filter(col("age") > 30) # 계획: 필터 추가 df3 = df2.groupBy("dept").count() # 계획: 집계 추가 # 여기까지 0줄도 읽지 않음! # ② Action — 이 순간 전체 실행 시작! df3.show() # → Catalyst 최적화 → 실행왜 Lazy?
이유 1: 최적화 기회 ───────────────── 모든 연산을 한번에 보고 최적화할 수 있음 예: filter → select → filter → Catalyst가 filter 2개를 합치고, 필요한 컬럼만 읽도록 최적화 이유 2: 불필요한 계산 방지 ───────────────────────── df = heavy_computation() df.take(5) # 5개만 필요한데 전체를 계산할 필요 없음 # Spark가 알아서 5개만 계산하고 멈춤Transformation (변환) — Lazy
Narrow Transformation (셔플 없음 — 파티션 내부에서만 처리)
연산 설명 예시 select()컬럼 선택 df.select("name", "age")filter()/where()행 필터링 df.filter(col("age") > 30)withColumn()컬럼 추가/변경 df.withColumn("age2", col("age")*2)drop()컬럼 삭제 df.drop("temp_col")map()행 단위 변환 (RDD) rdd.map(lambda x: x*2)flatMap()행 → 여러 행 rdd.flatMap(lambda x: x.split())union()두 DF 합치기 df1.union(df2)Narrow: 각 파티션이 독립적으로 처리 (네트워크 통신 없음) Partition 0 ──filter──▶ Partition 0' Partition 1 ──filter──▶ Partition 1' Partition 2 ──filter──▶ Partition 2'Wide Transformation (셔플 발생 — 데이터 재분배 필요)
연산 설명 예시 groupBy()그룹별 집계 df.groupBy("dept").count()join()두 DF 조인 df1.join(df2, "id")repartition()파티션 재분배 df.repartition(24)distinct()중복 제거 df.distinct()orderBy()/sort()정렬 df.orderBy("age")reduceByKey()키별 축소 (RDD) rdd.reduceByKey(lambda a,b: a+b)Wide: 파티션 간 데이터 이동 필요 (네트워크 셔플) Partition 0 ──┐ Partition 1 ──┼── Shuffle ──▶ Partition 0' (dept=Engineering) Partition 2 ──┘ Partition 1' (dept=Marketing) Partition 2' (dept=Sales)Action (실행) — 즉시 실행 트리거
연산 설명 반환 show()/display()상위 N개 출력 없음 (콘솔 출력) count()행 수 정수 collect()전체 데이터를 Driver로 리스트 (⚠️ 대용량 주의) take(n)/head(n)상위 N개 리스트 first()첫 번째 행 Row write.parquet()파일 저장 없음 foreach()각 행에 함수 적용 없음 reduce()축소 연산 값 toPandas()Pandas DF로 변환 pandas.DataFrame 전체 흐름 예시
# ── Transformations (Lazy — 계획만 쌓임) ────────────── df = spark.read.parquet("trips/") # T: 파일 읽기 계획 df2 = df.filter(col("duration") > 0) # T: Narrow (필터) df3 = df2.withColumn( # T: Narrow (컬럼 추가) "hour", F.hour("pickup_datetime") ) df4 = df3.groupBy("hour").agg( # T: Wide (셔플!) F.count("*").alias("trips"), F.avg("duration").alias("avg_duration") ) df5 = df4.orderBy("hour") # T: Wide (정렬!) # ── Action (실행 트리거!) ───────────────────────────── df5.show() # A: 지금 실행! # 실행 순서: # Stage 0: read → filter → withColumn (Narrow, 셔플 없음) # ── Shuffle ── # Stage 1: groupBy 집계 # ── Shuffle ── # Stage 2: orderBy 정렬 → show 출력실행 계획 확인
# 논리 + 물리 실행 계획 확인 df5.explain(True) # 출력 예시: # == Parsed Logical Plan == # Sort [hour ASC] # +- Aggregate [hour], [hour, count(1) AS trips, avg(duration) AS avg_duration] # +- Project [*, hour(pickup_datetime) AS hour] # +- Filter (duration > 0) # +- Relation [parquet] trips/ # # == Optimized Logical Plan == # Sort [hour ASC] # +- Aggregate [hour], [...] # +- Project [pickup_datetime, duration, hour(pickup_datetime) AS hour] ← Column Pruning! # +- Filter (isnotnull(duration) AND (duration > 0)) ← Predicate Pushdown! # +- Relation [parquet] trips/
5. DataFrame & Spark SQL
Spark SQL이란?
DataFrame 연산을 SQL 문법으로 작성할 수 있게 하는 모듈입니다.
DataFrame API와 100% 동일한 Catalyst Optimizer를 거치므로 성능 차이가 없습니다.# DataFrame API result = df.filter(col("age") > 30) \ .groupBy("department") \ .agg(F.avg("salary").alias("avg_salary")) \ .orderBy(F.desc("avg_salary")) # Spark SQL — 완전히 동일한 실행 계획, 동일한 성능 df.createOrReplaceTempView("employees") result = spark.sql(""" SELECT department, AVG(salary) AS avg_salary FROM employees WHERE age > 30 GROUP BY department ORDER BY avg_salary DESC """)어떨 때 Spark SQL을 쓰는가?
상황 추천 이유 SQL에 익숙한 분석가와 협업 Spark SQL SQL은 보편적 언어 복잡한 조인/서브쿼리 Spark SQL SQL이 더 읽기 쉬운 경우 多 동적 컬럼 처리, UDF DataFrame API Python 코드가 유연 ML 파이프라인 DataFrame API MLlib가 DataFrame 기반 기존 SQL 자산 활용 Spark SQL 기존 쿼리 재사용 ETL 파이프라인 (혼합) 둘 다 혼용 상황에 맞게 선택 현업에서 Spark SQL 쓰는 파이프라인 사례
Case 1: 데이터 웨어하우스 ETL
# Bronze → Silver → Gold 를 Spark SQL로 처리 # 장점: SQL을 아는 누구나 파이프라인 이해/수정 가능 # Silver 정제 spark.sql(""" CREATE OR REPLACE TABLE silver.trips AS SELECT CAST(pickup_datetime AS TIMESTAMP) AS pickup_dt, CAST(dropoff_datetime AS TIMESTAMP) AS dropoff_dt, CAST(PULocationID AS INT) AS pickup_zone_id, CAST(DOLocationID AS INT) AS dropoff_zone_id, TIMESTAMPDIFF(MINUTE, pickup_datetime, dropoff_datetime) AS duration_min FROM bronze.raw_trips WHERE pickup_datetime IS NOT NULL """) # Gold 집계 spark.sql(""" CREATE OR REPLACE TABLE gold.daily_summary AS SELECT DATE(pickup_dt) AS trip_date, z.zone_name, COUNT(*) AS total_trips, AVG(duration_min) AS avg_duration FROM silver.trips t JOIN silver.zones z ON t.pickup_zone_id = z.zone_id GROUP BY 1, 2 """)Case 2: Databricks / EMR 팀 협업
데이터 엔지니어: Python + DataFrame API로 파이프라인 구축 데이터 분석가: Spark SQL로 노트북에서 쿼리 ML 엔지니어: DataFrame API + MLlib → 같은 데이터, 같은 엔진, 다른 인터페이스Case 3: SQL 기반 스케줄링 파이프라인
# Airflow에서 Spark SQL 실행 from airflow.providers.apache.spark.operators.spark_sql import SparkSqlOperator task = SparkSqlOperator( task_id="daily_aggregation", sql=""" INSERT OVERWRITE TABLE gold.daily_revenue SELECT DATE(order_date), SUM(amount) FROM silver.orders WHERE order_date = '{{ ds }}' GROUP BY 1 """, master="yarn", conn_id="spark_default" )DataFrame API vs Spark SQL 혼합 사용 (실전 패턴)
# 읽기: DataFrame API raw_df = spark.read.parquet("s3://bucket/raw/trips/") # 뷰 등록 raw_df.createOrReplaceTempView("raw_trips") # 정제: Spark SQL (복잡한 조인/윈도우 함수는 SQL이 편함) cleaned = spark.sql(""" SELECT *, ROW_NUMBER() OVER (PARTITION BY trip_id ORDER BY updated_at DESC) AS rn FROM raw_trips QUALIFY rn = 1 -- 중복 제거 """) # 후처리: DataFrame API (동적 로직은 Python이 편함) for col_name in nullable_columns: cleaned = cleaned.fillna({col_name: default_values[col_name]}) # 저장: DataFrame API cleaned.write.mode("overwrite").parquet("s3://bucket/silver/trips/")
6. GroupBy 내부 작동 방식
기본 원리
groupBy는 2단계로 동작합니다:단계 1: Map-side (Partial) Aggregation — 로컬에서 먼저 집계 단계 2: Reduce-side (Final) Aggregation — 셔플 후 최종 집계구체적 흐름
df.groupBy("department").agg(F.count("*").alias("cnt"), F.sum("salary").alias("total"))


GroupBy 최적화 포인트
① Partial Aggregation 효과
Without Partial Agg: 12행 셔플 → 네트워크 전송 12행 With Partial Agg: 9행 셔플 → 네트워크 전송 9행 (25% 감소) 실제 데이터 (수억 행): Without: 1억 행 셔플 With: 1만 행 셔플 (그룹 수만큼만!) → 셔플 데이터 99.99% 감소!② 데이터 스큐 문제
문제: 특정 키에 데이터가 몰림 dept="Eng" → 900만 행 → Reduce 파티션 0: 혼자서 900만 행 처리 (병목!) dept="Mkt" → 50만 행 dept="Sales"→ 50만 행 해결 방법: 방법 1: Salting (키에 랜덤 값 추가) ────────────────────────────────── df = df.withColumn("salt", F.concat(col("dept"), F.lit("_"), (F.rand()*10).cast("int"))) # "Eng" → "Eng_0", "Eng_1", ..., "Eng_9" # 900만 행이 10개 파티션으로 분산! agg1 = df.groupBy("salt").agg(F.sum("salary")) # 분산 집계 agg2 = agg1.withColumn("dept", F.split(col("salt"), "_")[0]) \ .groupBy("dept").agg(F.sum("sum(salary)")) # 최종 합산 방법 2: AQE (Spark 3.0+) 자동 처리 ────────────────────────────────── spark.conf.set("spark.sql.adaptive.enabled", "true") spark.conf.set("spark.sql.adaptive.skewJoin.enabled", "true") # Spark가 런타임에 스큐를 감지하고 자동으로 파티션 분할③ GroupBy + Join (Shuffle 최소화)
# 안 좋은 패턴: groupBy 후 join → 셔플 2번 grouped = trips.groupBy("zone_id").count() result = grouped.join(zones, "zone_id") # 셔플 2번 # 좋은 패턴: broadcast join → 셔플 1번 from pyspark.sql.functions import broadcast grouped = trips.groupBy("zone_id").count() result = grouped.join(broadcast(zones), "zone_id") # 셔플 1번 (zones를 각 노드에 복사)Broadcast Join 조건: 작은 테이블 < spark.sql.autoBroadcastJoinThreshold (기본 10MB) → 자동으로 Broadcast Join 선택 수동 힌트: SELECT /*+ BROADCAST(zones) */ ... FROM trips JOIN zones ON trips.zone_id = zones.zone_idGroupBy Sort-based vs Hash-based
Spark는 기본적으로 Sort-based Aggregation 사용: 1. 같은 키를 가진 데이터를 셔플로 모음 2. 키로 정렬 3. 순차적으로 스캔하며 집계 장점: 메모리 효율 (전체 데이터를 메모리에 올릴 필요 없음) 단점: 정렬 비용 Hash-based는 RDD의 reduceByKey 등에서 사용: 1. 해시 테이블에 키별로 집계 장점: 정렬 없이 빠름 단점: 메모리에 해시 테이블 유지 필요
부록: Spark 설정 치트시트
# 메모리 설정 spark.conf.set("spark.executor.memory", "4g") spark.conf.set("spark.driver.memory", "2g") # 셔플 파티션 수 (groupBy 등 셔플 후 파티션 수) spark.conf.set("spark.sql.shuffle.partitions", "200") # 기본 200 # AQE 활성화 (Spark 3.0+) spark.conf.set("spark.sql.adaptive.enabled", "true") spark.conf.set("spark.sql.adaptive.coalescePartitions.enabled", "true") # Broadcast Join 임계값 spark.conf.set("spark.sql.autoBroadcastJoinThreshold", "10485760") # 10MB # 동적 파티션 pruning spark.conf.set("spark.sql.optimizer.dynamicPartitionPruning.enabled", "true")